Active Projects

ACTIVE NSF Beginnings: Experiential Learning for In-Service Teachers: Augmenting Teaching and Learning with Generative AI

Project Information
  • Program: National Science Foundation (NSF) DUE-2526340
  • Project period: 01/2026 – 12/2028
  • NC State Team: Tiffany Barnes (PI), Dongkuan Xu (Co-PI), Joey Huang (Co-PI), Xiaoyi Tian (Co-PI)
  • WestEd Team: Andrew Grillo-Hill (Co-PI)
  • Award Amount: $1,000,000
3DSP

This project investigates how generative AI can meaningfully support teaching and learning in K–12 classrooms. The project develops an experiential learning program that brings together in-service teachers, undergraduate computing students, and industry mentors to co-design AI-enhanced curricula and classroom activities. Using MerryQuery, a retrieval-augmented AI system developed at NC State, participants collaboratively prototype lesson plans, assessments, and instructional tools while incorporating safety checks, reliability mechanisms, and responsible AI practices. The project also studies how AI systems can assist educators in planning, assessment design, and personalized learning while remaining transparent and trustworthy in classroom settings. By integrating advances in AI with evidence-based pedagogy, the initiative will produce open educational resources and scalable training models that help educators adopt emerging AI technologies and prepare students for future STEM and AI-enabled careers.


ACTIVE NSF Collaborative Research: CyberTraining: Implementation: Medium: EcoTern: Pioneering a CI Workforce for Sustainable and Transdisciplinary Environmental Science Research

Project Information
  • Program: National Science Foundation (NSF) OAC-2417850
  • Project period: 12/2024 – 11/2027
  • NC State Team: Xipeng Shen (PI, Systems), Dongkuan Xu (Co-PI), Ruoying He (Co-PI, Oceanography)
  • FIU Team: Wenqian Dong (PI, HPC), Jayantha Obey (Co-PI, Climate), Jason Liu (Co-PI, Simulation)
  • Award Amount: $979,901
3DSP

The EcoTern project addresses the need for a skilled workforce in environmental science by integrating advanced artificial intelligence (AI) and machine learning (ML) into cyberinfrastructure (CI) training. Led by North Carolina State University and Florida International University, in collaboration with the NSF AI2ES Institute, this initiative focuses on developing comprehensive training activities. These include new degree programs, curriculum enhancements, and hands-on exercises designed to equip trainees with the necessary skills to utilize AI and ML for predicting and mitigating environmental impacts such as coastal flooding and hurricane disasters. EcoTern aims to democratize access to CI by sharing resources and expertise across institutions, fostering a transdisciplinary approach to research. The project involves a broad network of partners, including national labs like ORNL, ANL, PNNL, and industry leaders like Microsoft. EcoTern prepares a diverse and knowledgeable workforce to drive innovation in environmental and computer science research.


ACTIVE NSF Harnessing Links between Historical Business & Household Microdata and Street-View Images to Assess Transit-Induced Neighborhood Changes at Small Spatial Scales

Project Information
  • Program: National Science Foundation (NSF) BCS-2416846
  • Project period: 08/2024 – 07/2027
  • Principal investigator: Eleni Bardaka (NC State, Civil Engineering)
  • Co-Principal investigator: Dongkuan Xu
  • Award Amount: $396,600
3DSP

This project investigates transit-induced gentrification and displacement by merging historical market research microdata with localized data from street-view images, online reviews, and real estate websites. Using advanced AI techniques, including multi-modal learning and large language models (LLMs), the research unveils neighborhood change and migration patterns around transit stations and develops tools for analyzing neighborhood dynamics. Findings can inform policies to mitigate adverse effects on vulnerable businesses and residents, supporting equitable urban development. Unlike previous research, this project integrates multiple data sources to cover all households, businesses, and housing in a region. It expands upon economic analysis and urban gentrification theories by developing data fusion techniques, machine learning models, spatial analysis, and econometric models to capture transit investment impacts. Objectives include identifying vulnerable businesses, establishments likely to replace them, and the socioeconomic profiles of households migrating in or out of station areas. The project examines the accuracy of socioeconomic microdata and develops a framework for using it to understand urban processes.


ACTIVE NSF NAIRR Advancing Retrieval-Augmented AI to Deliver Transparent, Trustworthy Insights from Massive Ocean Datasets

Project Information
  • Program: National Science Foundation (NSF), National Artificial Intelligence Research Resource Pilot
  • Project period: 12/2025 – 11/2026
  • Principal investigator: Dongkuan Xu
  • Co-Principal investigator: Paul Liu (NC State, Geoscience), Ruoying He (NC State, Oceanography)
  • Award Amount: $30,000 (H100 GPU-Hours)
3DSP

This project advances domain-specific AI models for ocean and climate science by building on the OceanAI platform, which enables interactive access to large and complex environmental datasets. Although critical oceanographic records, e.g., sea surface temperature and tide gauge measurements, are publicly available, their scale and technical formats make them difficult for many researchers and decision-makers to use. This project focuses on training and optimizing AI models that integrate large language models with structured data retrieval, enabling reliable analysis and interpretation of ocean data. The system grounds AI responses in authoritative datasets and scientific publications while providing visualizations, structured outputs, and provenance information. By improving robustness and supporting transparent data exploration, the project enables scientists, educators, and policymakers to analyze ocean conditions, investigate climate trends, and make informed decisions using trustworthy AI tools.


ACTIVE NC State COE Transforming Nanoscale Sensing with Scalable Agentic AI and Multi-Functional Microscopy

Project Information
  • Program:NC State Dean’s Applied AI Research Accelerator Award Program
  • Project period: 02/2026 – 01/2027
  • Principal investigator: Dongkuan Xu
  • Co-Principal investigator: Yang Zhang (NC State, Molecular Analytics), Caroline Laplante (NC State, Bioinformatics)
  • Award Amount: $100,000
3DSP

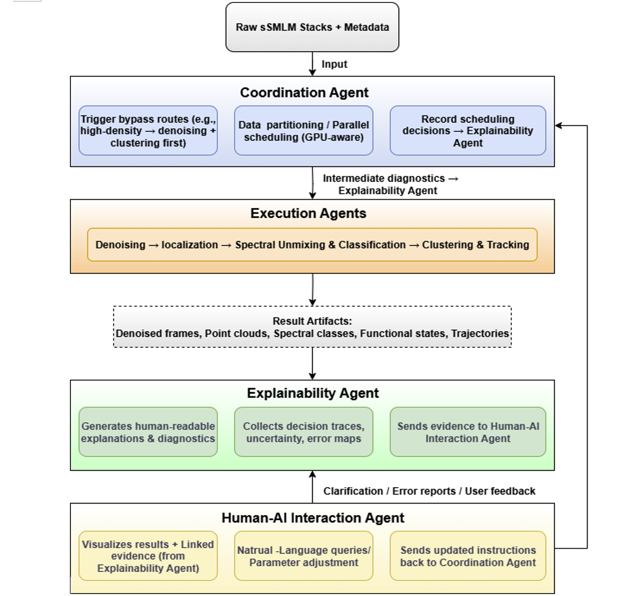
This project develops an AI-enabled infrastructure for large-scale nanoscale imaging and sensing. Modern techniques such as single-molecule localization microscopy (SMLM) can reveal molecular organization at nanometer resolution, yet the resulting datasets are extremely large and complex to analyze. We design a scalable agentic AI system that coordinates the full imaging workflow, including signal preprocessing, molecule localization, spectral analysis, and structural mapping. The framework organizes these tasks into specialized computational agents that manage data processing pipelines, track analytical decisions, and support interactive exploration through natural-language queries. By structuring complex imaging analysis into transparent and reproducible workflows, the system enables biomedical researchers to more easily interpret high-resolution microscopy data. The project supports scalable studies of chromatin organization, telomere dynamics, and other cellular processes, helping translate nanoscale imaging measurements into biological insights.


ACTIVE NC State CMI Developing an Agentic AI Framework for Single-molecule Super-resolution Imaging Analytics

Project Information
  • Program:NC State Comparative Medicine Institute (CMI) Ideation Award
  • Project period: 11/2025 – 10/2026
  • Principal investigator: Yang Zhang (NC State, Molecular Analytics)
  • Co-Principal investigator: Caroline Laplante (NC State, Bioinformatics), Dongkuan Xu
  • Award Amount: $30,000
3DSP

This project focuses on designing domain-specific AI models for analyzing single-molecule super-resolution microscopy data. While SMLM imaging can capture molecular structures with nanometer precision, the signals are often extremely noisy and require specialized computational analysis. We develop machine learning methods tailored to the physical characteristics of single-molecule imaging, including diffusion-based denoising models and neural architectures for molecule localization, spectral classification, and trajectory analysis. These models are integrated into an interpretable AI-assisted analysis workflow that helps researchers examine complex imaging results while maintaining transparency and reproducibility. By combining advances in machine learning with the statistical properties of microscopy signals, the project enables more accurate characterization of chromatin organization, telomere dynamics, and other nanoscale biological processes relevant to genome regulation and cellular function.


ACTIVE NC State DELTA MerryQuery in Practice: Scaling and Evaluating a Trustworthy, Course-Aligned AI Assistant for Teaching and Learning

Project Information
  • Program:NC State DELTA Grants Programs
  • Project period: 09/2025 – 06/2026
  • Principal investigator: Tiffany Barnes
  • Co-Principal investigator: Dongkuan Xu, Lina Battestilli
  • Award Amount: $8,000
3DSP

This project advances MerryQuery, a course-aligned AI assistant designed to support teaching and learning in large engineering courses. While generative AI tools are widely used by students, they often produce responses that are unaligned with course materials and provide little transparency for instructors. MerryQuery addresses these challenges by grounding responses in vetted course content through retrieval-augmented generation and providing instructors with control over the level of assistance—from scaffolded hints to full explanations. The system also records interaction logs and learning signals, enabling instructors to monitor common misconceptions and student engagement through analytics dashboards. This project focuses on scaling the platform for real classroom deployment, improving system performance, expanding instructor tools, and evaluating how AI-supported feedback influences student learning. The resulting framework explores how generative AI can become a transparent and instructor-guided partner in STEM education.


Completed Projects

COMPLETED NVIDIA Orchestrating Multi-Level Network Modeling and Scientific Simulation with LLMs

Project Information
  • Program: NVIDIA Academic Grant Program
  • Project period: 03/2025 – 09/2025
  • Principal investigator: Yuchen Liu (NC State, Networking and Systems)
  • Co-Principal investigator: Dongkuan Xu
  • Award Amount: $20k (A100 GPU-Hours)
3DSP

This project introduces a framework that leverages Large Language Models (LLMs) to automate and orchestrate multi-layer network simulations, traditionally performed with distinct and complex tools. By integrating LLMs as agentic intermediaries, we simplify user interaction across physical, packet, and protocol layers of simulation. Each simulator is paired with a customized network-oriented LLM—trained via parameter-efficient fine-tuning and Retrieval-Augmented Generation—to interpret natural language commands. A centralized LLM-based scheduler determines task execution order, while an orchestrator oversees end-to-end coordination and data flow. Using NVIDIA’s Sionna and complementary simulators, our solution enables researchers to model intricate networks without writing scripts or mastering tool-specific configurations. This hierarchical LLM architecture democratizes scientific simulation and streamlines experimentation. The project advances a unified paradigm for automating network system design, with broad implications for domains like 5G/6G, XR, and the industrial IoT.


COMPLETED NC State TELS Transforming Learning Through AI, Hands-On Computational Creativity, and Digital Art

Project Information
  • Program: NC State TELS Department Internal Grants
  • Project period: 05/2025 – 08/2025
  • Principal investigator: Joey Huang (NC State, Computational Thinking and Educational Tech)
  • Co-Principal investigator: Dongkuan Xu
  • Award Amount: $1.6k
3DSP

This project explores an integrated approach that combines AI, creative coding, and physical computing to promote computational thinking among youth through the ArtAlgo platform. Co-developed by the principal investigators, ArtAlgo enables students to create interactive digital art using beginner-friendly code (p5.js) while receiving AI-powered design feedback and adaptive assistance. Expanding on a successful pilot, the project integrates tangible inputs like Arduino and gesture-based sensors, allowing students to manipulate AI-generated art through hands-on materials. For example, students can compose an Interactive Musical Mosaic using conductive Play-Doh and aluminum tape to trigger sounds via touch (see figure), showcasing a unique blend of physical computing and generative AI. Through a museum-based summer workshop, underrepresented students will co-design and test new features. This interdisciplinary effort highlights how generative models can democratize access to creative computing and inspire broader participation in STEM through culturally relevant, artistic expression.


COMPLETED NC State DSA Developing Responsible AI Agents for Interpreting and Enhancing Access to Large Environmental Datasets

Project Information
  • Program: NC State Data Science and AI Academy Seed Grants
  • Project period: 12/2024 – 06/2025
  • Principal investigator: Paul Liu (NC State, Marine, Earth, and Atmospheric Sciences)
  • Co-Principal investigator: Dongkuan Xu
  • Co-Principal investigator: Alice Cheng (NC State, Communication)
  • Award Amount: $30k
3DSP

This project develops Large Language Model (LLM) agents to revolutionize accessibility and analysis of complex environmental datasets. By integrating cutting-edge AI innovations, it bridges the gap between geoscience data formats (e.g., NetCDF, HDF, GRIB, GeoTIFF) and diverse user needs. The project employs context-aware query interpretation via Retrieval-Augmented Generation to deliver precise, adaptive responses, leveraging deep learning to optimize accuracy and relevance. It incorporates responsible AI practices, including bias detection, mitigation, explainable AI, and fairness optimization, to ensure ethical and transparent data interpretation. Natural language interfaces enable researchers, policymakers, and the public to interact effortlessly with datasets. Advanced visualization tools adapt dynamically to data types, empowering intuitive exploration and actionable insights. This interdisciplinary effort democratizes data access, accelerates climate research, and drives responsible, AI-powered decision-making for global impact.


COMPLETED Microsoft Scalable and Adaptable Evaluation of LLMs' Trustworthiness Through Generative Techniques

Project Information
  • Program: Microsoft Accelerating Foundation Models Research
  • Project period: 01/2024 – 06/2025
  • Principal investigator: Dongkuan Xu
  • Award Amount: $50k (Azure credits + Gift Fund)
3DSP

This project aims to develop scalable and adaptable methods for assessing the trustworthiness of large language models (LLMs) through generative techniques. Current evaluation methods face two major challenges: the need for extensive evaluation samples and deep domain expertise, which are time-consuming and costly, and the difficulty in transferring evaluation results across different domains, limiting accuracy and adaptability. Our research systematically analyzes these shortcomings and propose an innovative framework that uses generative techniques to create diverse, domain-specific evaluation benchmarks. This framework will adaptively assess various aspects of LLM trustworthiness, including reliability, robustness, fairness, and adaptability, in different contexts. Expected outcomes include the development and validation of a novel evaluation system that ensures the trustworthiness of LLMs in sensitive applications. By addressing these challenges, our research will significantly reduce the time and resources required for comprehensive LLM evaluations, advancing the field of AI and enabling more robust applications in critical areas.



*Last updated on 03/07/2026*